災害
2月5日からの大雪への警戒について
山形県では、5日から8日頃にかけて、大雪に注意・警戒が必要です。
最新の気象情報や道路・交通情報を収集するなど以下の点について注意してください。
・大雪による交通障害に注意してください。
・農業施設への被害に注意しましょう。
・屋根や建物・樹木等からの落雪に注意してください。
・雪の重みによる倒木に注意してください。
・除雪作業や雪下ろしを行う際は、必ず二人以上で行いましょう。やむを得ず一人で行うときは、家族や近隣住民に声をかけてから作業を開始しましょう。
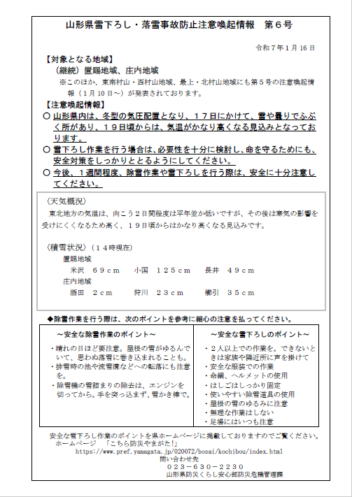
山形県雪下ろし・落雪事故防止注意喚起情報 第6号」 が発表されました
1月16日、置賜地域、庄内地域に「山形県雪下ろし・落雪事故防止注意喚起情報 第6号」が発表されました。
山形県内は、冬型の気圧配置となり、17日にかけて、雪や曇りでふぶく所があり、19日頃からは、気温がかなり高くなる見込みとなっております。
雪下ろし作業を行う場合は、必要性を十分に検討し、命を守るためにも、安全対策をしっかりととるようにしてください。
今後、1週間程度、除雪作業や雪下ろしを行う際は、安全に十分注意し てください。
「白鷹町豪雪対策連絡会議」を設置しました
今冬は短時間での積雪や昼夜の寒暖差が激しい状況により、除雪作業等での被害が心配されることから令和7年1月15日に「白鷹町豪雪対策連絡会議」を設置いたしました。
関係機関との連携や情報収集により雪による事故の防止に努めてまいります。
町民の皆様におかれましては、除雪作業や雪下ろしを行う際は以下の点に注意してください。
○雪下ろし中の転落
○屋根からの落雪
○路面凍結による転倒
土砂災害から身を守るためには
土砂災害から身を守るために、お住まいの住所が、土砂災害の警戒区域にあたるのか確認しましょう。大雨警報、土砂災害警戒情報が発表された場合、又は土砂災害の前ぶれ(前兆現象)が確認された場合は、早めに避難しましょう。
土砂災害の前ぶれ
土砂災害の種類によって、前ぶれに起こる現象は違います。「がけ崩れ」「土石流」「地すべり」の前ぶれ(前兆現象)を掲載しますので、この現象に気づいた場合には、直ちに周りの人と安全な場所へ避難してください。また、「いつもと何か違う」と感じたら、県や町へご連絡ください。
_t.jpg)
土砂災害の前ぶれ(前兆現象)(PDFファイル)
土砂災害が発生しそうな場合・発生した際の連絡先
県:西置賜総合支庁西置賜河川砂防課 電話:0238-88-8234
町:白鷹町総務課防災管財係 電話:0238-85-6122
土砂災害警戒区域の位置は白鷹町土砂災害避難地図をご確認ください
白鷹町の土砂災害の警戒区域や避難所・避難場所は、白鷹町土砂災害避難地図で確認できます。避難地図は町内全戸に配布しているほか、ホームページでも確認できます。
白鷹町土砂災害避難地図
山形県土砂災害警戒システム
山形県が提供する。「土砂災害警戒システム」は急傾斜地や渓流の付近など、土砂災害によって生命や身体に危害を生じるおそれがあると認められる区域(土砂災害警戒区域)及び大雨により土砂災害の発生するおそれの高まっている地域の情報(土砂災害危険度情報)を確認することができます。
土砂災害警戒システム
土砂災害警戒システムの概要チラシ(PDFファイル)
毎年6月は、「土砂災害防止月間」です。
近年、白鷹町においても豪雨災害が発生しています。身近な河川・山林渓流などを点検して災害に備えましょう。
白鷹町では、皆様が土砂災害のおそれのある箇所を確認し、災害への備えや自主避難に活用していただくことを目的として、「洪水避難地図(ハザードマップ)」 、 「土砂災害避難地図(ハザードマップ)」を町ホームページで公表しています。
問い合わせ 建設水道課土木係 電話85-6142
総務課防災管財係 電話85-6122
気象情報や地震情報については、気象庁ホームページでご確認ください。
下記バナーをクリックすると、気象庁のホームページにアクセスします。

警報・注意報、洪水予報、土砂災害警戒情報、天気予報、地震情報など、様々な情報を見ることができます。