白鷹町
Foreign language
背景色
白
青
黒
文字サイズ
大きくする
元に戻す
検索
くらし・手続き
健康・福祉・子育て
教育・文化・スポーツ
観光・産業
行政情報
くらし・手続き
健康・福祉・子育て
教育・文化・スポーツ
観光・産業
行政情報
戸籍・住民票・印鑑登録
各種証明書
マイナンバー
税金
年金・保険・医療
住まい・移住・定住
地域コミュニティ
交通情報
環境・ごみ
ペット・動物
相談
申請書ダウンロード
くらし・手続きお知らせ
窓口支援システム
断水に関する詳細情報
婚活・妊娠・出産・子育て・入園
健康
障がい者支援・障がい児支援
高齢者支援
生活支援
新型コロナウイルス
しらたかの『子育て支援』ガイド
ひきこもり相談
健康・福祉・子育てのお知らせ
教育
小学校・中学校・高等学校
生涯学習・芸術・文化
図書館
スポーツ
教育・文化・スポーツのお知らせ
観光
史跡
就職・労働
農林業
商工業
建設業
新型コロナウイルス関連
観光・産業のお知らせ
施設情報
まちづくり複合施設等整備事業
入札情報
公売・売却
統計
各種制度
各種計画
町の財政
まちづくり
監査
行政情報のお知らせ
週間行事
町の紹介
町長の部屋
町議会
庁舎平面図
広報しらたか
日本の紅をつくる町
プロポーザル
職員
現在の場所:
ホーム
観光・産業
農林業
農業委員会
農業委員会
お知らせ
2026年03月23日
農業委員・農地利用最適化推進委員の募集について
2026年03月18日
標準農作業賃金等について
2025年08月01日
所有者不明農地に係る公示について
所有者不明農地の公示を行います。
2025年06月27日
令和6年度の農地利用最適化の推進の状況等の公表について
令和6年度の農地利用最適化の推進の状況等について公表いたします。
農業委員会
標準作業賃金について
農業委員会による意見書の提出について
農業委員・農地利用最適化推進委員名簿
令和6年度の農地利用最適化の推進の状況等の公表について
農委広報しらたか
総会議事録
農地利用有適格法人報告書の提出について
白鷹町農業委員会農地等の利用の最適化の推進に関する指針
許可申請手続き
農業者年金
農地情報公開システム
所有者・共有者不明農地等に係る公示
各種届出書
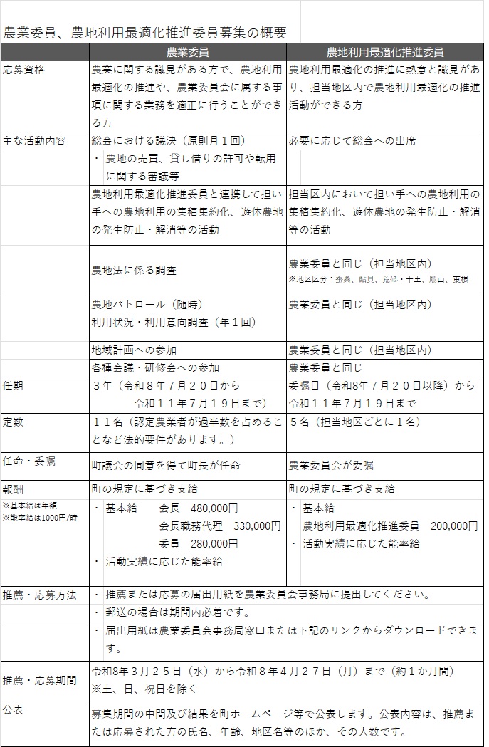
次期農業委員・農地利用最適化推進委員の募集について
次期農業委員・農地利用最適化推進委員を募集いたします。募集概要は下記をご覧ください。
届出書様式はこちらからダウンロードできます。
農業委員
推薦用紙
応募用紙
農地利用最適化推進委員
推薦用紙
応募用紙
お問い合わせ
農業委員会事務局農地調整係
農地法による許可申請や農業者年金、農業委員会の会議などに関すること
電話番号:0238-85-6128(直通)
メールアドレス:nougyo@so.town.shirataka.yamagata.jp